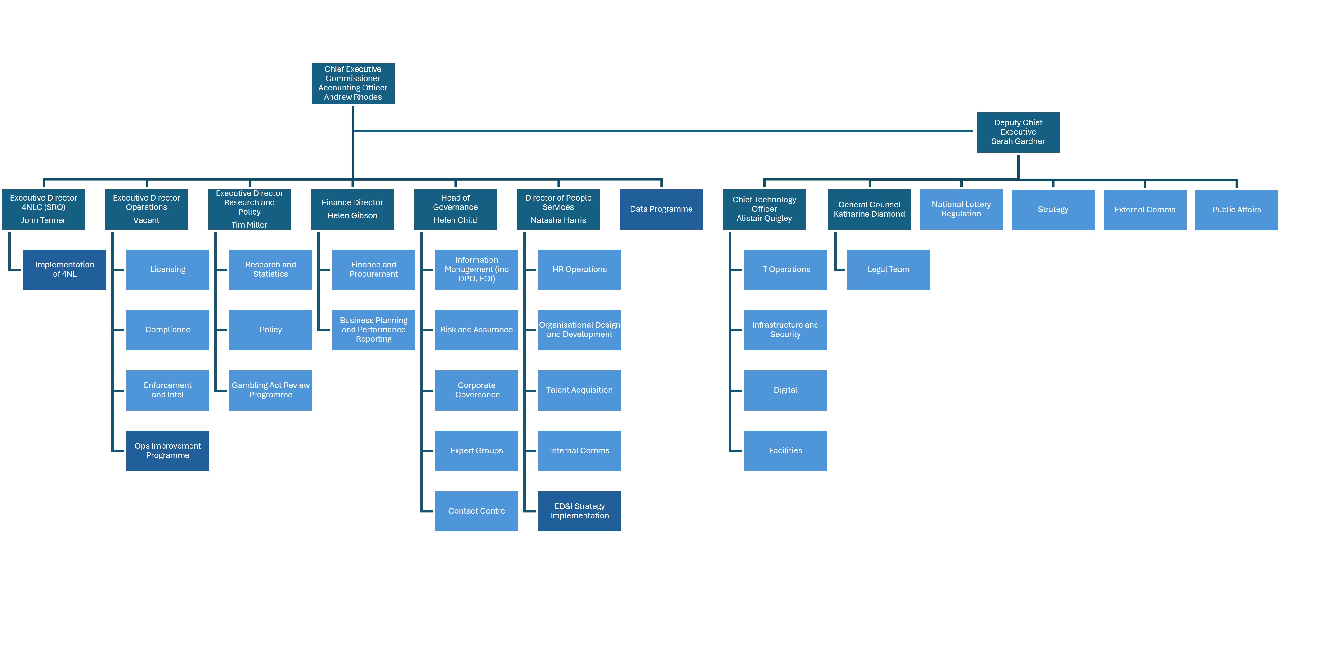
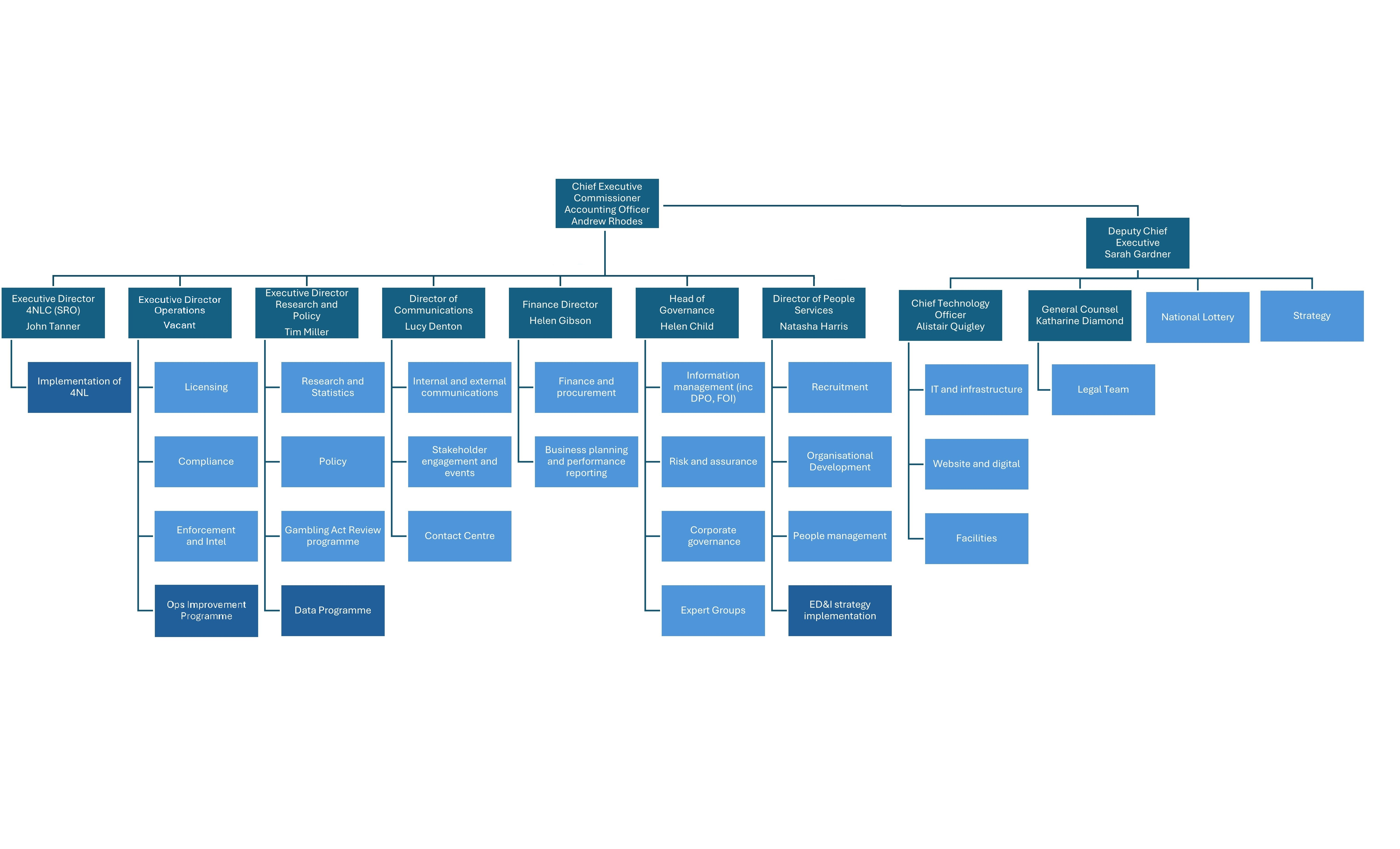
Organisational Structure
The Gambling Commission is organised into teams and directorates.
Chief Executive and Commissioner: Andrew Rhodes
Andrew is also the Commission’s Accounting Officer.
The following people and their teams report to Andrew:
Executive Director 4NLC (Senior Responsible Owner): John Tanner
John leads the team responsible for the implementation of the 4th National Lottery Licence.
Executive Director Operations: Vacant
This directorate includes the Licensing, Compliance, Enforcement and Intel teams, and the Ops Improvement Programme.
Executive Director Research and Policy: Tim Miller
Tim leads the teams responsible for Research and Statistics and Policy, and the Gambling Act Review and Data programmes
Director of Communications: Lucy Denton
Lucy’s directorate includes Internal Comms, External Comms, Public Affairs and the Contact Centre.
Finance Director: Helen Gibson
Helen is responsible for the Finance and Procurement teams, and for Business Planning and Performance Reporting.
Head of Governance: Helen Child
Helen’s team are responsible for Information Management, Risk and Assurance, Corporate Governance and the Commission’s expert groups.
Director of People Services: Natasha Harris
Natasha’s team lead on HR Operations, Talent Acquisition, Organisational Design and Development, and the Commission’s Diversity and Inclusion Strategy.
Deputy Chief Executive: Sarah Gardner
Sarah also reports to Andrew Rhodes. She leads the Commission’s strategy function, and is responsible for National Lottery regulation.
The following members of the Executive report to Sarah:
Chief Technology Officer: Alistair Quigley
Alistair leads on IT Operations, Infrastructure and Security, Digital Services and Facilities.
General Counsel: Katharine Diamond
Katharine is responsible for the Commission’s Legal Team.
Organisational structure organogram
